导航
当前位置: 首页 > 视角 > 通知公告

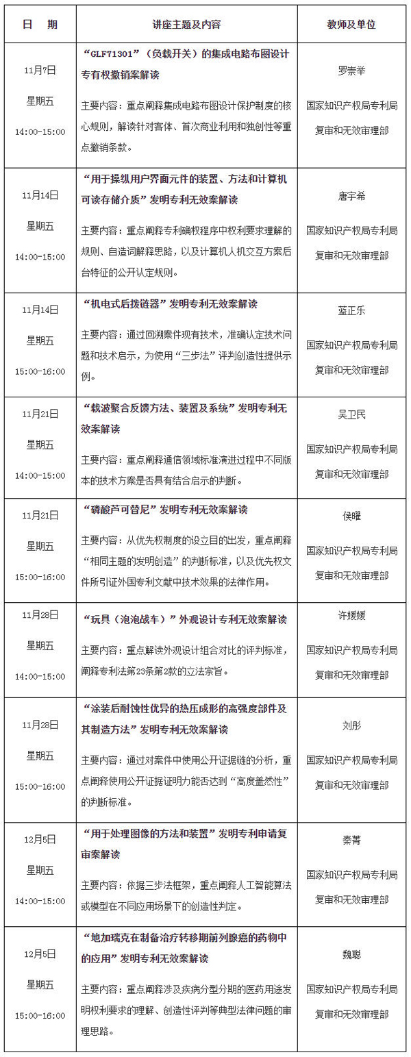
专利文献馆2025年11-12月公益讲座计划:“2024年度复审无效重大案件解读”专题

发布时间:2025-11-07
责任编辑:岳端
来源:国家知识产权局政府网站

摘要:国家知识产权局专利文献馆将于2025年11-12月举办“2024年度复审无效重大案件解读”专题公益讲座。

  讲座时间:14:00-16:00

  讲座形式:网络课堂直播

  咨询电话:010-62086805

  网络课堂直播地址:https://cast.263live.net/COMVqu

  “专利文献众享(patdoc)”微信公众号发布公益讲座信息并提供专利文献服务

  专利文献馆

  2025年11月

版权声明
凡注明"来源:中国知识产权网"的所有文字、图片和音视频资料,版权均属中国知识产权网所有,任何媒体、网站或个人未经本网协议授权不得转载、链接、转贴或以其他方式复制发布/发表。已经本网协议授权的媒体、网站,在下载使用时必须注明"稿件来源:中国知识产权网",违者本网将依法追究责任。

欢迎投稿:tougao@cnipr.com

投稿热线:010-82000860-8215

图书期刊

更多>

《案说知识产权——知识产权纠纷调解20问》

这是一本可以走入寻常百姓家的知识产权法律法规普及读物, 它从一线知识产权维权援助工作者和调解员的视角出发, 针对近年来广东省的20宗知识产权侵权纠纷调解案件, 采用一问一答一案例的形式, 在问答之间释法明理。每一个真实案例说明一个知识产权知识点, 使读者知其然也知其所以然。本书深入浅出、通俗易懂, 将法律性、知识性、指导性紧密结合, 力求呈现鲜活的案例, 还原真实的现场, 相信会给读者带来完全不同的阅读感受。

《专利运营热点问题解析》

本书对专利运营工作中涉及的专利权本质、专利的价值评估、专利的转让许可、专利权的质押融资、专利池的构建及专利海盗的应对、专利标准化、专利证券化、专利侵权赔偿及救济等方面,从我国当前法律政策的沿革和现状入手,通过梳理基本概念的内涵外延及分类,考量借鉴国外先进经验,结合我国当前专利运营工作的现状与瓶颈,提出了解决相关问题的思路和方法,并通过实际案例对各类问题进行了系统化的、逻辑性的梳理和阐述。

《技术调查官制度创新与实践》

本书是在北京知识产权法院技术调查室成立三周年之际,法院组织编写的一本关于知识产权案件审理过程中关于技术调查相关的研究以及实务内容的汇集。

IP大咖说

更多>

[IP大咖说2025第八期]AI破局知识产权源头创新 ...

观看

[IP大咖说2025第七期]从品牌赋能到知识产权维...

观看

视频合作:010-82000860-8575/8525